• Post a Project

5 Phases in a Web Development Workflow

Updated September 2, 2021

Anna Peck

by Anna Peck, Content Marketing Manager at Clutch

A web development workflow provides structure to any development team’s project. This process encompasses all aspects of a web development project until launch. To implement a web development workflow that fits your business, learn the key phases of a successful process. 
 

For businesses hoping for a seamless web development build, it is critical to put together a web development workflow that meets your goals.

A web development workflow is a collection of steps that covers every aspect of creating a website. 

A web development workflow aims to ensure that all relevant parties are involved from start to finish. It also helps teams keep track of what needs to be done first, what needs more support, and potential setbacks. 

A web development workflow can help improve:

  • Planning
  • Consistency
  • Management
  • Productivity

Web developers should follow a specific blueprint for a successful web project. 

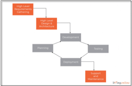
5 Key Phases in a Web Development Workflow

  1. Phase 1: Gather Requirements
  2. Phase 2: Structure Web Design & Architecture
  3. Phase 3: Build the Website
  4. Phase 4: Testing & Deployment
  5. Phase 5: Support & Maintenance

Phase 1: Gather Requirements

Before starting your web development build, it is important to have a statement of requirements or a detailed list of expectations for the project.

The more detailed you are, the better informed everyone involved in the project will be. 

After a brief is finished, people will likely have questions. Your next step is to answer those questions within an updated set of requirements. Once that is fleshed out, you can clearly outline expectations for the web development team in a scope of work.

sow
Source

Along with having web development best practices laid out, your team should also be aware of costs associated with the project and a tentative timeline for each aspect. 

Depending on the complexity of your requirements, this phase should be easy to structure. It is also important to keep in mind that changes happen. Try to be flexible when they occur.

Phase 2: Structure Web Design & Architecture

In this phase, all design and technical processes should start taking shape. 

A well-structured web development workflow brings together all design and technical teams to align on responsibilities. 

web dev workflow
Source

​The design team will present any insights regarding graphic or UX designs. They should discuss what they’re doing to make the site user-friendly and accessible for all parties. 

On the technical side, system architecture, integrations, and hosting should be managed. Their team is key to understanding how to make the entire website run smoothly. 

If these areas are aligned, it will help with any sort of scheduling or revisions that need to be made. 

Phase 3: Build the Website

This phase encompasses the chunk of developing a website. It’s where the developers are writing the code, the engineers are putting together the architecture, and so on.

By this phase, all members should have the information to build and test each feature they’re responsible for. 

The frontend technology team is responsible for building all design elements that visitors will see, and the backend team is responsible for any scripting, coding, and backend work. 

This phase can also include other elements, depending on what you’re trying to convey with your site.

For example, if your company is laying out a new digital content strategy, content production is a crucial part of that. Your website must include the sections needed for whatever content you’re looking to showcase. 

This phase consists of a bulk of the web development workflow. Once the nitty gritty is completed, it is time to start preparing for launch and beyond. 

Phase 4: Testing & Deployment

The majority of this phase is spent testing all of the functionalities and features that your team set out to build. 

Through QA and performance testing, your team will be able to find any small bugs that need to be fixed before launch and deployment. 

Once everything has been tested, it is time for your website to launch. Before giving the go-ahead, it is important to have a launch plan in place.

A launch plan includes all of the steps needed to launch the website to its full potential. This includes a marketing campaign, tracking SEO performance, and an exit strategy if anything goes wrong. 

Phase 5: Support & Maintenance

Even if your website launch is successful, the work isn’t done yet. As your website’s journey continues, it is important to think of areas for improvement in advance.

Web engineers must provide support through upgrades, privacy & security updates, and troubleshooting. 

Being proactive helps with the chances of anything critical occurring. 

Organize a Successful Web Development Workflow 

The best place to start with a web development workflow is to find what best works for your business. Knowing where you stand there will make all of the difference during each phase. In the end, your business will have a visually appealing and highly functional web platform that meets internal and external expectations. 

About the Author

Avatar
Anna Peck Content Marketing Manager at Clutch
Anna Peck is a content marketing manager at Clutch, where she crafts content on digital marketing, SEO, and public relations. In addition to editing and producing engaging B2B content, she plays a key role in Clutch’s awards program and contributed content efforts. Originally joining Clutch as part of the reviews team, she now focuses on developing SEO-driven content strategies that offer valuable insights to B2B buyers seeking the best service providers.
See full profile

Related Articles

8 Tips for Stronger Mobile App Security: How to Protect User Data and Prevent Breaches
What is Data Minimization and Why is It Important?